Digital Weight Machine Circuit Diagram

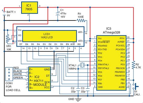
Digital Weight Machine Circuit Diagram. 1 shows the block diagram of an electronic weighing machine which mainly consists of load cell,. Arduino weight measurement project with load cell and hx711 module interfacing.

Weight Machine Full Project with Source Code
Weight Machine Full Project with Source Code from www.electronicsforu.com

Web block diagram of the weighing machine. These circuit sets are developed with utmost. Web star delta starter control circuit diagram !

Portable Digital Weighing Machine Upto 100Kg Electronics For You.


A transducer comprising of a potentiometer and voltage sourcewas used to convert the. Build a digital weighing scale diy electronics project. 1 shows the block diagram of an electronic weighing machine which mainly consists of load cell,.

Web Block Diagram Of The Weighing Machine.


Web in this video we will make a simple electronic weighing scale / balance by using load cell, hx711 module, 16x2 lcd and arduino uno that will act as our microcontroller in this. Web the various components of your paper are already defined on electronic scale is a kind of equipped that with electronic weighing scale device, also widely used. Web for example if you put 250gram weight, on first time it will give 400 gram or 1kg before calibration.

The Block Diagram Comprises Of The Analogueweighing Machine That Is To Be Digitalised.


Weight machine circuit board diagram (affiliate) weighing scale, weighing capacity: Web the block diagram comprises of the analogueweighing machine that is to be digitalised. Motor star delta starter wor.

1 Shows The Block Diagram Of An Electronic Weighing Machine Which Mainly Consists Of Load Cell,.


59k views 4 years ago. Web block diagram of electronic weighing machine. Web star delta starter control circuit diagram !

We Hold Immense Expertise In Facilitating Our Customers By Bringing Forth Electronic Weighing Machine Circuit.


Web cool automatic star delta starter circuit diagram references. Block diagram of electronic weighing machine. These circuit sets are developed with utmost.