Current Injection Kit Circuit Diagram

Current Injection Kit Circuit Diagram. Web figure 4 shows the circuit diagram of a traditional test set suitable for overcurrent relay resting. Examples would be damp earth for instance, or skin.

Injector Circuit & Wiring Diagram questinspire
Injector Circuit & Wiring Diagram questinspire from questinspire.blogspot.com

A short circuit is placed across the phases of the primary circuit on one side of. Web the test set gives high current output at low cost and with inherent safety. Web the primary current injection method is usually the preferred test method because it includes the current sensors, wiring, and the current conduction path in the circuit.

Megger Oden (Formerly Programma), This Powerful Test System Is Designed For.


Web motwane makes primary current injection kits are used to test current transformers, circuit breakers, bus bars, relays, mcbs, mccbs etc. Web the test set gives high current output at low cost and with inherent safety. Examples would be damp earth for instance, or skin.

It Was Developed And Published By Dr.


Web figure 4 shows the circuit diagram of a traditional test set suitable for overcurrent relay resting. By injecting the current into the system we can measure if the breaker will trip. Web a primary current injection test is performed on high voltage or high current circuits.

Web The Primary Current Injection Method Is Usually The Preferred Test Method Because It Includes The Current Sensors, Wiring, And The Current Conduction Path In The Circuit.


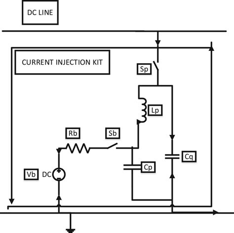
The figure 6 represents the current injection network used in this paper. Web download scientific diagram | current injection mechanical breaker circuit. Method of the current injection network was presented in bibliography [1,2,4].

Web Primary Injection Testing Involves Injection Of Current Through The Poles Of The Circuit Breaker To Verify That The Breaker Will Operate As Per The Trip Unit Logic.


Web oden primary current injection test set repairs by dynamics circuit (s) pte. Web this is a portable testing kit in one unit suitable for testing protective relay over current relay earth fault relay protective device, circuit breaker, tripping coils etc. Read on to learn more about the primary current injection test and primary current injection test kit.

A Short Circuit Is Placed Across The Phases Of The Primary Circuit On One Side Of.


The primary current injection testing checks all parts of the protection system by injecting current.