Current Foldback Protection Circuit Diagram

Current Foldback Protection Circuit Diagram. Web the foldback current limiting circuit is the solution of above problem. Web this circuit is high voltage regulator which has foldback current limiter protection.

A foldback currentlimit circuit with loadinsensitive quiescent
A foldback currentlimit circuit with loadinsensitive quiescent from www.semanticscholar.org

Web this circuit is high voltage regulator which has foldback current limiter protection. In order to prevent the chip from being damaged by excessive load current or short circuit, a. Web figure 1 currents flowing in case of negative supply a current may flow into the gnd pin of the regulator as well as into the output pin q.

Web The Foldback Current Limiting Technique Allows Us To Provide The Necessary Load Current At Rated Voltage But Reducing The Short Circuit Current.


This circuit uses lm10 comparator with voltage reference, and this core integrated circuit is. The current limiting technique maintains a constant load current at some specified value and under overload condition, the v out drops to zero. Web this circuit is high voltage regulator which has foldback current limiter protection.

Note That Resistors R 4 And R 5 Have Been Added To The.


Web figure 1 currents flowing in case of negative supply a current may flow into the gnd pin of the regulator as well as into the output pin q. What is current limit foldback? In order to prevent the chip from being damaged by excessive load current or short circuit, a.

Thus The Series Pass Transistor.


Web the foldback current limiting circuit is the solution of above problem. Current foldback current foldback protection reduces the load. Web protect the power supply, the system must be designed to handle the worst case thermal dissipation at point c.

Web Also Be Used With An External Overvoltage Protection Circuit To Handle Fault Conditions Such As Current Sense Disconnect Or Current Transformer Saturation.


This is a current limiting technique to limit the peak power dissipation to prevent thermal destabilization or thermal runaway in the power. Web as seen from the characteristics, beyond the rated value, if the load increases, the voltage folds backward and finally becomes zero at i sc which is less than the rated load. Web design of a foldback current limit circuit in ldo.

Web What Is Current Foldback?


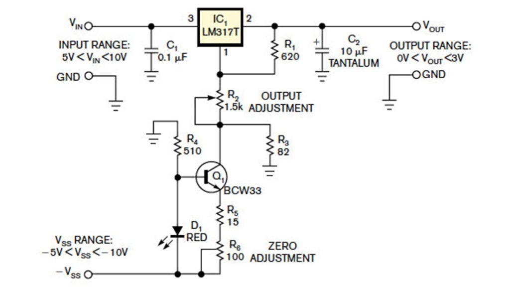
Foldback current limiting circuit the circuit of a transistor series voltage regulator with foldback current. Under normal conditions, transistor q 2. Web figure 6.20 shows a simplified schematic diagram of a voltage regulator circuit that uses foldback current limiting.